返回顶部
全国服务热线:191-1276-9042

精益管理落地专家

专注精益6S、TPM、班组管理系统解决方案

咨询热线:

191-1276-9042
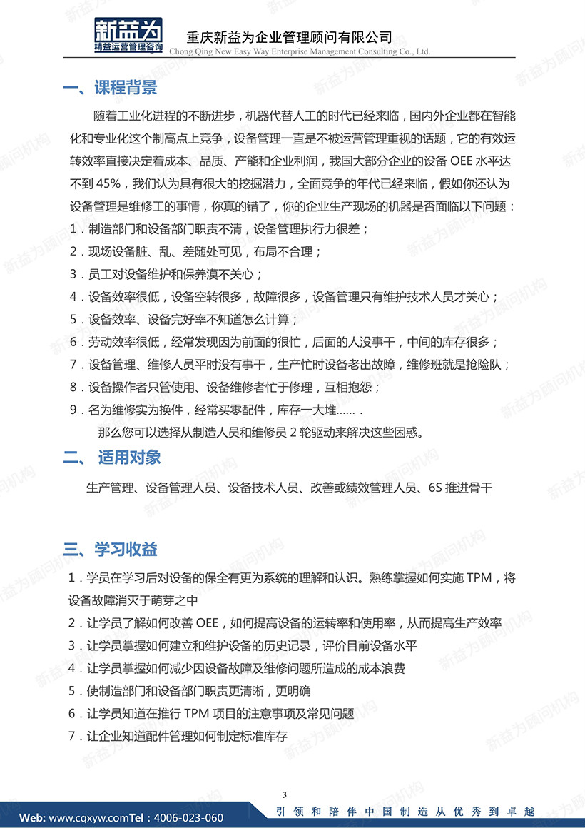
重庆2021.01 全面设备维护TPM实战训练营
来源/作者:网络|oety欧亿体育编辑 发布时间:2020-12-21 浏览次数:
191-1276-9042
服务项目
  • 6S管理咨询

    建立生产有序、管理顺畅,操作规范,士气高昂、高质量、低成本、短交期的作业现场;

    查看详情+
  • 6S目视化设计

    为企业规划设计一套由内到外的形象升级,外观视觉价值体现、内在的管理内涵体现;

    查看详情+
  • TPM管理咨询

    全员参与设备管理高产出和低成本运营,提升设备管理能力,维护能力,提高效率

    查看详情+
  • 班组管理咨询

    构建班组生产管理体系、循环评价、人才育成、持续改善、绩效管理、文化养成体系;

    查看详情+
  • 精益生产管理咨询

    提高产品质量、降低生产成本、缩短交期、增加利润,让管理更系统科学,执行力更强

    查看详情+
  • 工厂布局规划

    对工厂的各个组成部分进行合理安排,以提高生产效率、降低成本、优化物流、改善工作环境等

    查看详情+
版权所有:重庆oety欧亿体育企业管理顾问有限公司 渝ICP备2021006396号-3 渝公网安备50010502003627 技术支持:派臣科技